经学校批准,15vip太阳集团官网管理学院将在全校2019级文理各专业本科新生(艺体生除外)中开放报名并进行选拔,组建会计学专业ACCA方向班。
一、ACCA简介
特许公认会计师公会(简称ACCA)成立于1904年,总部设在英国伦敦,是具有全球影响力的国际性专业会计师组织,具有真正的国际性。ACCA以培养国际性的高级会计、财务管理专家著称,其执业资格证书受到世界范围内的广泛认可,被誉为“财会领域的MBA证书”。获得ACCA执业资格,不但拥有了可靠的职业保障,也拥有了在世界各地的就业“通行证”。大部分ACCA会员都在政府机构、大型跨国企业、著名会计师事务所、咨询公司以及证券金融企业担当重要职务。
ACCA全球认可雇主(部分)
ACCA在全球有超过7,110家认可雇主,这些雇主对ACCA的课程体系、考试大纲和专业程度给予高度认可,将优先为ACCA的学员和会员提供实习和就业的机会,并支持员工考取ACCA。
广阔的就业前景
ACCA被誉为“财会领域的MBA证书”,ACCA会员资格在国内被广泛认可,且多地政府都将ACCA持证人员列入稀缺性高端财会人才。据统计,ACCA方向班毕业生就业率和就业层次均高于普通财会专业学生,大部分学生都就职于四大会计师事务所、大型金融机构、世界500强等大型企业。
ACCA会员从业方向:
◆四大、国内会计师事务所审计师、咨询师
◆外资银行、金融公司从事金融投资分析师
◆跨国公司财务、内审、金融、风险控制人员
◆国内境外上市公司管理会计师、商业分析师
◆政府部门从事内部审计师、财务会计师
◆自主创业成为审计师、税务计划分析师、商业顾问
二、ACCA课程设置
1.当学员通过F1-F3三门考试,即可获得初级商业会计证书。
2.当学员通过F1-F9九门考试,即可获得高级商业会计证书。
3. 当学员通过全部考试,即可成为ACCA准会员。累计三年工作经验,并通过职业道德测试,即可申请成为正式ACCA会员。
三、15vip太阳集团官网会计学专业ACCA方向班简介
本班由15vip太阳集团官网与ACCA授权教育机构楷博财经联合举办,是本科教育与国际职业教育接轨、致力于国际化财会人才培养的精英教育模式。通过将ACCA证书课程嵌入到大学培养方案中,使学生在获得国内大学文凭的同时,还可收获专业的国际财经执业资格证书。就读会计学专业ACCA方向班可获得ACCA官方认定的5门科目有条件免试。
方向班学制四年、专业核心课程为ACCA的十三门课程,全部采用英文原版教材、中英文双语授课;其余基础课、必修课、选修课按照教育部会计学专业本科教育的规定设置。
·学校官方举办
ACCA方向班由15vip太阳集团官网官方举办,隶属于管理学院会计学专业。由学校统一进行招生、学籍转换与管理。
·全校专业选拔
本班面向全校2019级文理各专业本科新生(艺体生除外)开放报名。
·专业二次调整
成功被ACCA方向班录取的学生,学籍将从原专业转入会计学专业。
四、就读会计学专业ACCA方向班,你将可收获:
1、15vip太阳集团官网会计学本科毕业证书和管理学学士学位。
2、ACCA各阶段证书 。
3、专属的实习、就业内推机会。
4、专属的留学渠道和留学服务。
5、高标准的国际财务专业水平和娴熟的专业财务英语听说读写技能。
五、ACCA方向班优势
●学校政策支持
学校高度重视ACCA方向班的建设和发展,在政策上和资源上给予了极大的支持。通过配备专职管理人员和优化课程安排,建立完善的奖学金机制等举措,为学生营造国际化学习氛围的同时,充分提高了学生学习的积极性和主动性。
●国际化教学师资
ACCA方向班核心专业课的师资由ACCA官方认定的教育机构-楷博财经提供,授课老师均为ACCA持证人员,他们具有丰富的ACCA教学经验,部分老师还是ACCA全球统考命题人和评卷人。且他们大多数都曾在四大、世界500强等国际知名企业中担任重要角色,包括总监级别及以上的高层管理人士。
我们的师资团队
-国际化专业资质:均为ACCA/CFA等国际执业资格证书持证人员
-卓越的从业经历:世界500强、“四大”会计师事务所工作经验
-丰富的教学经验:讲师教龄最高超过10年,平均教龄达到6年
●定制化的学生服务与活动
我们为ACCA方向班学子配备了专属的学生服务团队,他们将为学生提供ACCA新学员注册、考试报名与缴费、学习干货分享等全方位的学习服务,让学生快速适应ACCA方向班的学习生活。同时整合海内外高端校企资源,定期邀请业界精英为学生举行各类前沿财会知识讲座,组织参观和拜访知名企业,开展课外素质拓展、职业训练营、海外游学等国际教育实践活动,开阔学生国际视野,实现学生的全面发展。
●专属的就业支持
我们为ACCA方向班学生搭建了“专属的就业力培养平台”,ACCA方向班学生可免费学习涵盖求职指导、职业规划、办公应用、职业技能、软性技能、行业认知等在内的线上就业力课程。同时,我们还与会计师事务所、大型金融机构等知名企业建立了紧密合作关系,可为ACCA方向班学生提供专属的名企实习、就业内推机会,更好为未来职业发展蓄力。
●专享【利物浦大学会计/金融硕士保送生项目】
ACCA方向班的学子,可享受楷博财经提供的专属利物浦大学会计/金融硕士保送生项目。只要通过ACCA F1—F9 九门考试,且语言成绩达到相应要求,即可被利物浦大学(伦敦校区)的会计/金融硕士相关专业保障录取。
●更多留学专属渠道和免费服务
ACCA方向班学子还可享受到更多留学专属渠道和免费服务,包括:【免雅思直升英国“常青藤”名校的留学项目】、【120+所英国大学免费申请服务】、【英美澳加高端留学申请服务】等。此外,我们还将定期组织海外名校教育巡展、留学讲座等活动,帮助同学们提早做好留学规划,更顺利地进入海外大学深造。
六、办学成果(部分)
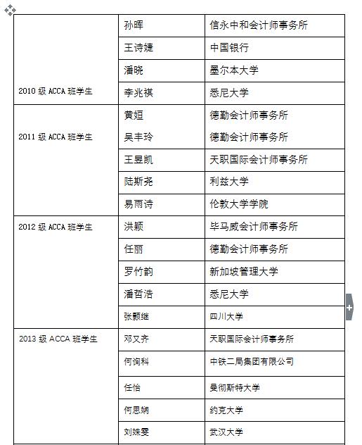
15vip太阳集团官网管理学院会计学专业ACCA方向班从2010年开始举办,已有九届学生成功就读。在学校的大力支持和优质培养下,目前项目运行情况良好,科目通过率呈逐年上升趋势,学生就业和留学成果显著。此外,学生还积极参加各种专业比赛和活动,并均有出色表现。
七、ACCA方向班招生与选拔
1.计划招生人数:80人
2.报名条件:
(1)全校2019级文理各专业本科新生(艺体生除外),有意愿参加ACCA方向班学习;
(2)学习刻苦,有较强的自我约束能力,热爱学习;
(3)家庭经济条件良好。
3.报名方式
扫描下方二维码填写《15vip太阳集团官网2019级会计学专业ACCA方向班报名表》进行预报名。
备注:已经完成预报名同学报到当天需要到ACCA报名咨询处进行现场报名信息确认。
4.选拔方式:
报名入读ACCA方向班的学生,需参加学院组织的选拔测试(英语笔试与面试,无费用)。
高考英语成绩在115分(或折合满分的75%)及以上的学生免英语笔试,只参加面试。
备注:具体选拔时间与流程,请随时关注管理学院官网通知。
5.录取相关:
通过选拔测试并被ACCA方向班录取的学生,需和家长共同签署入学协议,并缴纳学费。
收费标准:
●会计学专业正常本科学费。
●ACCA专项教学费人民币10000元/年,共收取4年(每学年与本科学费一并缴纳)。
注:后续根据学生报考ACCA各科目情况,学生需向ACCA官方缴纳学员注册费、考试费、年费等折合人民币约5,000元/年。
学籍转换与组班行课
成功入读ACCA方向班学生,学籍将从原专业转入会计学专业,并进行正式组班行课。
咨询与报名专线: 136 6817 2211(张老师) 159 8217 9319(赵老师)
咨询QQ: 140 245 2721(张老师) 416 859 554(赵老师)
咨询QQ群:
QQ群名称:成信2019ACCA咨询群
QQ群号:752387571