成信要闻

成信要闻

拥抱国际 融享未来——学校2017年暑期国际教育周盛大开幕

来源:教务处 作者:张晓亮日期:2017-07-12 审核:新闻中心 点击:

【本网讯】7月12日,学校2017年暑期国际教育周(2017  Summer  School  of CUIT)在学校国际会议厅盛大开幕。本次暑期国际教育周邀请了11个国家的21位外籍专家,分别来自哥伦比亚大学、美国科罗拉多州立大学、皇家墨尔本理工学院等国际知名学府,全体外籍专家与16个学院学生代表齐聚一堂,共同开启了此次活动。学校副校长何建新以及学校有关单位负责人参加了开幕式。

开幕式现场

何建新在致辞中热烈欢迎“国际教师团”,感谢他们即将为学校带来精彩纷呈的知识大餐与学术盛宴。他指出,暑期国际教育周是学校响应国家“一带一路”倡议,充分履行文化传承与创新、国际交流合作等高校使命的重要举措。国际教育周期间既有丰富的专业课程讲授、精彩的系列学术讲座、多种多样的实践项目,又有太极、剪纸、趣味汉语等文化交流、交融主题活动,让参与的国内外师生既接受国际氛围熏陶,又领略到中国传统文化魅力。他强调,学校以建成开放的特色鲜明的高水平信息工程大学为目标,希望各位外籍专家的到来和广大师生的参与能为学校的开放办学注入活力、添加动力;希望同学们珍惜学习机会,善于思考、勇于发问,切实提升全球意识与国际化思维。

何建新致辞

美国哥伦比亚大学的Shaw-Hwa Lo教授与太阳集团物流学院的邹睿同学分别代表外籍专家与参与学员致辞、发言。

Shaw-Hwa Lo教授致辞

学生代表邹睿发言

何建新代表学校逐一为外籍专家颁发聘书,至此2017年暑期国际教育周正式拉开帷幕。

 

颁发聘书

 

颁发聘书

合影

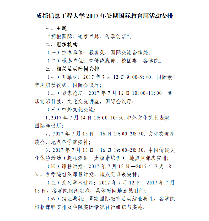
2017年暑期国际教育周安排了丰富多彩的项目,欢迎广大师生积极参与,拥抱国际,融享未来。

    详情请见附件:2017暑期国际教育周活动安排